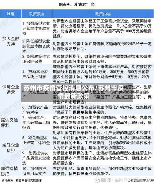
苏州市疫情管控消息公布/苏州市疫情最新政策
本文目录一览:
- 〖壹〗 、苏州疫情高速公路封闭最新消息
- 〖贰〗、江苏苏州4人核酸检测初筛及复核结果均呈阳性
- 〖叁〗、苏州市疫情防控2022年第11号通告(关于调整苏州市部分区域风险等级的通告...
- 〖肆〗 、4月21日苏州新增确诊病例2例+无症状感染者24例
- 〖伍〗、苏州市疫情防控2022年第190号通告
苏州疫情高速公路封闭最新消息
自2022年3月14日15时起,苏州全市关闭55个交通通道 ,设置45个交通防控查验点,近来未有更新调整的公开信息 。 以下为具体防控措施及查询方式:查验要求:严格查验驾乘人员健康码、行程卡和48小时内核酸检测阴性证明。进入要求:确需进入苏州市的,须按照苏州市疫情防控2022年第62号通告要求 ,严格落实健康管理措施。

截至2022年2月22日17时,江苏全省36个高速公路收费站入口临时关闭,且均在苏州境内 ,同时4处长江汽渡也临时关闭 。以下是具体信息:关闭范围:所有关闭的高速公路收费站入口均位于苏州市境内,其他城市未受影响。关闭数量:共计36个收费站入口,涉及苏州境内多条高速公路。

截至8月9日上午9时 ,江苏因疫情导致91个高速公路收费站出入口单向或双向关闭,26条普通国省道单向或双向封闭,部分地区运费上涨50%-60% 。 以下是具体信息:高速公路收费站关闭情况涉及地区:南京 、无锡、徐州、常州 、苏州、南通、连云港、淮安 、扬州、镇江、泰州等11个地区。


江苏苏州4人核酸检测初筛及复核结果均呈阳性
〖壹〗 、江苏苏州发现4人核酸检测初筛及复核结果均呈阳性,当地已启动应急响应机制并采取多项防控措施。具体如下:事件基本情况2月13日晚 ,苏州市在发热门诊就诊患者和“愿检尽检”人员中,发现4人核酸检测初筛及复核结果均呈阳性 。这一结果提示可能存在本土疫情传播风险,需进一步排查感染来源及传播链。
〖贰〗、公司台湾厂区位于新竹科学园区 ,于大陆昆山亦有生产基地,据其官方网站资料显示,台湾员工人数约220人。苏州市疫情防控情况疫情通报:2月14日 ,苏州市发布“疫情防控2022年第7号通告 ”,发现4人核酸检测初筛及复核结果均呈阳性。
〖叁〗、截止2022年1月10日下午17时,苏州现有本土确诊病例为零 。但2月10日上午 ,苏州一企业在例行新冠病毒核酸检测中,发现1人初筛结果呈阳性,经苏州市疾控中心复核 ,结果为阳性,属于无症状感染患者。据网传是伟创力员工,但具体还要等官方通报。
〖肆〗 、而相关密接人员核酸检测也均为阴性 。继2月10日苏州市发现首例本土病例后,13日晚 ,苏州市在发热门诊就诊患者和“愿检尽检”人员中,有4人核酸检测初筛及复核结果均呈阳性。
〖伍〗、核酸检测待复核是指经新冠病毒核酸检测初筛机构检测阳性的样本,为避免出现核酸检测结果假阳性的情况 ,需要复核机构进行复核,并非确诊。
〖陆〗、HIV初筛结果多次为阳性,可能与以下原因有关 ,但需通过确证试验和医生评估才能确诊: 标本污染或操作问题若检测标本在采集 、运输或处理过程中被血液、精液、阴道分泌物等污染,或操作不规范(如未严格无菌),可能导致假阳性结果 。
苏州市疫情防控2022年第11号通告(关于调整苏州市部分区域风险等级的通告...
苏州市疫情防控2022年第11号通告核心内容为:自2022年2月14日23时起 ,将苏州市6个区域调整为中风险地区。具体如下:调整依据:根据国务院联防联控机制有关规定,经专家询问组综合评估研判,市指挥部做出调整部分区域风险等级的决定。调整区域吴江区:盛泽镇绿洲华庭小区41栋 。
是。属于低风险地区。苏州市新冠肺炎疫情联防联控指挥部发布通告:根据国务院联防联控机制有关规定 ,经市指挥部研究决定,自发布之日起,对苏州市部分区域疫情风险等级进行调整 。
苏州属于低风险地区。据“苏州发布”公众号消息,2022年5月5日 ,苏州市新冠疫情联防联控指挥部发布通告。通告称,根据国务院联防联控机制有关规定,经市指挥部研究决定 ,自发布之日起,对苏州市部分区域疫情风险等级进行调整。
低风险 。根据苏州市官方网站查询,2022年3月8日将苏州全域调整 ,为低风险区域,截止2022年9月6日通告报告疫情防控消息江苏苏州风险地区等级划分名单公布,将吴中区 、相城区、吴江区、常熟市、张家港市 、昆山市、太仓市、虎丘区/高新区 、姑苏区、工业园区地区划分为常态化防控。
自2022年9月4日起 ,沈阳市对部分地区风险等级进行调整,具体如下:中风险区:沈阳市铁西区霁虹街道富云花都小区。判定依据:根据《新型冠状病毒肺炎防控方案(第九版)》要求,经市疫情防控专家组研判 ,该小区因存在一定疫情传播风险被划定为中风险区 。
月19日13时起,苏州新增9个中风险地区,调整后中风险区总数达50个,无高风险区 ,其余为低风险区。
4月21日苏州新增确诊病例2例+无症状感染者24例
月21日苏州市新增病例活动轨迹详情未在通告中完整披露,仅明确部分病例发现场景及区域分布信息。具体内容如下:确诊病例2例:均在昆山市发热门诊发现,未提及具体活动轨迹 。推测患者可能因出现发热等症状主动就医 ,在发热门诊筛查中被确诊。无症状感染者24例:区域分布:太仓市4例、昆山市18例 、姑苏区1例、苏州工业园区1例。
新增本土无症状感染者24例,其中常熟市4例,昆山市17例 ,相城区2例,姑苏区1例 。本土确诊及无症状感染者情况:确诊病例第20系无症状感染者第704的家人,住址为昆山市玉山镇大众都市家园。在集中隔离点筛查发现。确诊病例第21住址为相城区望亭镇果园新村 。在重点人群筛查发现。
月21日0—24时 ,全国新增确诊病例6例,均为境外输入病例,无新增死亡病例 ,新增疑似病例2例(均为境外输入),新增无症状感染者16例(均为境外输入)。
月1日0时至24时,苏州无新增本土确诊病例,无新增本土无症状感染者。新增境外输入无症状感染者2例(未纳入本土统计范围) 。治愈与解除隔离情况 新增本土出院病例5例 ,累计本土出院病例达26例。新增解除医学观察的本土无症状感染者4例,累计解除8例。
苏州市疫情防控2022年第190号通告
苏州市疫情防控2022年第190号通告核心内容如下:疫情概况:10月28日0时至24时,苏州无新增本土确诊病例 ,新增本土无症状感染者3例,均在隔离中发现 。新增无症状感染者情况:无症状感染者1:关联病例:系10月27日第188号通告无症状感染者1的密接。住址:昆山市玉山镇雍景湾西苑。重点场所:玉山镇玉杨路299号 。
确诊病例(轻型)8例病例177:男,居住于尖草坪区大同路青年城小区 ,五育中学(羊市街校区)学生,为隔离观察人员。病例178:女,居住于迎泽区劲松北路26号 ,五育中学(羊市街校区)学生,为隔离观察人员。病例199:男,居住于小店区煤管局宿舍 ,五育中学(羊市街校区)学生,为隔离观察人员 。
月28日晚,梅县区发布通告:决定自2022年11月29日零时将梅县区内5个高风险区调整为低风险。至此,梅县区全域无高风险区 ,16个高风险区全部降为低风险区,恢复常态化疫情防控措施。
郑州站可以站内换乘吗?可以 。6月29日,工信部网站宣布自即日起取消通信行程卡上的“星号 ”标记。
没有开通。通过查询天津疫情防控中心了解到2022年11月静海区还是高风险 ,所以静海190公交车没有开通。静海190是天津市静海区的一辆公交车 。静海区,天津市下辖区,位于天津西南部。
发表评论